04.01.01 – Purchase of Goods, Materials, and Supplies through the Purchasing Department
Section: Procurement
Area: Procurement - General
I. PURPOSE:
The purpose of this document is to establish the policy and procedures to be followed when purchasing goods, services, materials, and supplies through the Purchasing Department. This policy is not intended to address contracting requirements and procedures, which are governed by rules promulgated by the Office of Contracts Administration.
II. POLICY STATEMENT
It is the policy of the University of Houston that these procedures will apply when using all sources of funds, except for agency funds (fund 9), for the procurement of goods, materials, and supplies. When using agency funds, departments are considered the custodian (not owner) of those funds for an entity outside the university and should make all expenditures with the consent and in the best interest of the owner of those funds. Agency funds are not subject to the procedures in this MAPP.
III. PROCEDURES AND DEFINITIONS
A. Acquisition of Goods, Materials, and Supplies
1. Pursuant to Texas Education Code Section 51.9335 , an institution of higher education may acquire goods, materials, and supplies by the method that provides the best value to the institution, including:
a. Competitive bidding.
b. Competitive sealed proposals.
c. Catalog purchase (DIR).
d. Group purchasing programs.
e. Open market contract.
2. Also pursuant to Texas Education Code Section 51.9335 , in determining best value to an institution of higher education, the institution shall consider the following:
a. Purchase price.
b. Reputation of the vendor and of the vendor's goods, materials, and supplies.
c. Quality of the vendor's goods, materials, and supplies.
d. Extent to which the goods, materials, and supplies meet the institution's needs.
e. Vendor's past relationship with the institution.
f. Impact on the ability of the institution to comply with laws and rules relating to historically underutilized businesses (HUBs) and to the procurement of goods, materials, and supplies from persons with disabilities.
g. Total long-term cost to the institution of acquiring the vendor's goods, materials, and supplies.
h. Any other relevant factor that a private business entity would consider in selecting a vendor.
i. Use of material in construction or repair to real property that is not proprietary to a single vendor, unless the institution provides written justification in the request for bids for use of the unique material specified.
3. Pursuant to Texas Government Code Section 2161 , an institution of higher education, when considering to enter into a contract must make a good faith effort to include Historically Underutilized Businesses (HUB) in the solicitation of bids, proposals, offers, or other applicable expressions of interest. See MAPP 04.01.08 Historically Underutilized Businesses (HUBs).
4. Procurement of goods, materials, and supplies must comply with state and federal laws and institutional policies and procedures.
5. A vendor proposal must meet the requirements of the university's solicitation document; a vendor proposal that is non-responsive to the criteria set forth in the university's solicitation document shall be rejected.
6. The procurement requirement value is the anticipated contract value over the life of the contract. The requirement value is computed as the initial value of the contract, including anticipated extensions and renewals for the contract's full existence. As the requirement value is utilized to determine the correct procurement basis, as well as Board of Regents reporting, this total requirement value must be disclosed at the beginning of the procurement on the Formal Solicitation Requirement Form, the Proprietary Purchase Form, and the Contract Coversheet.
7. The Purchasing Department is delegated the final authority for determining the "best value" for the university for goods, materials, supplies, and services. The following criteria shall be considered in addition to those set forth in Section III.A.2 above in determining best value: a vendor proposal must meet the requirements of the institution's solicitation document; a vendor proposal that is non-responsive to the criteria set forth in the institution's solicitation document shall be rejected.
8. Purchase orders are not intended to be used strictly as a payment tool; therefore, the purchase order must be created prior to the commitment or obligation. Purchase requisitions submitted after the commitment has been made and/or after the goods, materials, or supplies are received will constitute non-compliance.
9. For all purchases equal to or greater than $10,000 on federal funds and equal to or greater than $15,000 on non-federal funds, documentation must be attached to the purchase order that substantiates (a) basis for contractor selection; (b) justification for lack of competition when competitive bids or offers are not obtained; and (c) basis for award cost or price. This requirement applies to all university funds, including grants that flow-through from other institutions. It does not apply to agency funds, which do not belong to the university. Federal funds are all funds received directly or indirectly from a federal government agency.
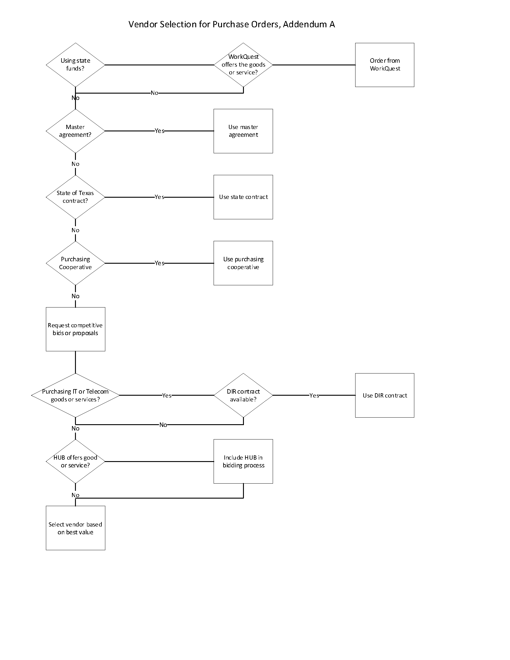
B. Procurement Methods
The vendor selection process for purchase orders is summarized in the flowchart at the end of this document.
1. Master Agreements – Master Agreements allow requisitioning departments to purchase commodities without requesting competitive bids from other vendors. The "best value" process has already occurred through the RFP process or group purchasing programs; therefore, individual purchases do not require further bidding. Master Agreements should be utilized whenever possible, though they are not required. All current institutional agreements are available through the purchasing web site, http://www.uh.edu/administration-finance/purchasing/ .
2. State Use Program – Commodities and/or services that are available through the Texas Council for Purchasing from People with Disabilities (TPPD) (currently WorkQuest ) must be purchased through this entity when state-appropriated funds are used unless non-utilization of TIBH can be adequately justified. See WorkQuest website for details. Reference: Chapter 122, Texas Human Resources Code .
3. Department of Information Resources (DIR) – Automated Information Systems (AIS) products and services that are associated with computers (automation) or telecommunication systems may be purchased using the DIR program. This program is optional for the university and not a requirement. Specific guidelines for this program are accessible on the Texas DIR website.
4. State of Texas Contracts – The Texas Comptroller's Office establishes term contracts, including TXMAS (General Services Administration) contracts, for goods and services. This program is optional for the university and not a requirement. These contracts are accessible on the Texas Comptroller's website .
5. Purchasing Cooperatives – University of Houston is a member of numerous purchasing cooperatives, which allow purchases to be made directly with the vendor as the bidding and/or negotiation process has already occurred. This program is optional for the university and not a requirement. See the Purchasing website for further information.
6. Competitive Bidding/Proposals – If the "best value" for the commodity or service is not obtained from one of the above-listed programs, the bidding process should be followed.
a. Informal Solicitations. Informal solicitations are quotes from vendors in response to an emailed request for bids. Informal bids are required when the expected contract requires competition but does not require a formal solicitation process and may be obtained by the originating unit or the Purchasing Department. Per Texas Administrative Code, Title 34, Part 1, Chapter 20, Subchapter B, Division 1, Rule 20.82 (d)(1)(A), three quotes shall be solicited, two of which must be from HUB vendors. A vendor's non-response may be considered a quote and evidence of all procurement related quote solicitations must be included in the requisition. The Purchasing Department may verify bids obtained by the department or request additional bids at its discretion. If informal bids will be obtained, the originating unit should submit a purchase requisition to Purchasing Department at least 15 days prior to the proposed effective date/start date for the resulting contract. Any quotes obtained by the department should be attached to the requisition.
b. Formal Solicitations are published requests for bids from vendors for goods or services. Formal solicitations can involve the evaluation of complex responses, vendor interviews, and multiple reviews of the process. Departments should begin formal solicitation processes as early as possible, and they can take three to four months to complete depending on the complexity. Formal solicitations can use multiple methods of processing:
• Invitations to Bid (ITB): ITBs are posted on the ESBD for a minimum of 14 calendar days before bids are due to the Purchasing Department. ITBs are issued for well-defined goods, but may include ancillary/simple services such as installation or training. Vendor selection is based on the lowest bidder. ITBs do not permit negotiation with the selected vendor.
• Request for Proposal (RFP): RFPs are posted on the ESBD for a minimum of 21 calendar days, but may be posted for 30 calendar days or longer for complex solicitations that require additional time to prepare a response. RFPs are issued for consulting, construction, and other contracts where services are a major component of the resulting contract, though RFPs may include goods as well. Vendor selection involves a committee that evaluates responsive vendor proposals using the criteria in the RFP. This process may involve vendor interviews and multiple evaluation sessions.
• Request for Offers (RFO): RFOs are just like RFPs as far as the posting period on the ESBD and vendor selection process, except RFOs are specifically for information technology contracts, including hardware, software, and/or services.
• Request for Qualifications (RFQ): RFQs are issued for specialized services, including professional services, and include a scope of work to be performed. Vendor selection is based on the qualifications of the respondents for the type of work needed. Once the most qualified respondent is chosen by the selection committee, the university attempts to negotiate a contract with that vendor at a fair price. If unable to contract with that vendor, the university breaks off negotiations with that vendor and may attempt to contract with the next highest ranked vendor. The posting period on the ESBD and vendor selection process are the same as the RFP, except price is not considered during vendor selection. This process may involve vendor interviews and multiple evaluation sessions.
• The Office of Contracts Administration should review all ITB, RFPs, RFOs, and RFQs for compliance prior to the university's release for matters that require Board of Regents' approval or relate to the construction or demolition of any structures on university property.
• Requesting departments are responsible for a number of tasks in the procurement including and not limited to:
o Conducting procurement planning activities.
⁃ Defining the business requirement for goods or services. This business requirement is further defined in the Scope of Work.
⁃ Determining the requirement value by obtaining non-binding quotes for budgetary purposes or using historical cost information.
⁃ Requesting Purchasing to perform a Request for Information (RFI) to obtain current market information if necessary. Note: An RFI is not a procurement basis.
o If participating in a formal competitive solicitation:
⁃ Developing a market ready scope of work.
⁃ Developing evaluation criteria and weights.
⁃ Developing a bid-price evaluation model.
C. When to Use a Purchase Order
1. Purchases equal to or greater than $10,000 on federal funds and equal to or greater than $15,000 on all other fund types must be placed on a requisition and routed through Purchasing for approval and creation of a purchase order. Exceptions are noted below.
2. The following purchases must be placed on a purchase order regardless of the dollar amount:
a. Radioactive materials, x-ray machines, Class 3b and 4 lasers, biological safety cabinets, and other hazardous materials – Requisition created by department and routed to Purchasing to create a PO.
The Pre-Approval Form for Requisitions with Environmental Health and Safety (EHS) Hazardous/Regulated Materials must be completed and pre-approved via DocuSign. The approved form must be attached to the requisition.
b. Vehicles, including golf carts – Requisition created by department and routed to Purchasing to create a PO.
Vehicle Purchase/Replacement Request must be completed and submitted to obtain pre-approval for the above purchases. The approved form must be attached to the requisition.
c. Equipment lease or maintenance agreements – Requisition created by department and routed to Purchasing to create a PO.
d. Subrecipient agreements for sponsored projects – PO created by the Office of Contracts and Grants.
e. Independent contractor agreements for sponsored projects – Requisition created by department and routed to the Office of Contracts and Grants, to create a PO.
f. Facilities contracts for construction, renovation, repair, and maintenance – Purchase Orders are created by Facilities/Construction Management.
g. Other purchases required by Finance to be on a requisition/purchase order to achieve one or more of the following goals:
• Increase use of historically underutilized businesses.
• Obtain a vendor discount for volume purchases.
• Increase efficiency in the procurement/payment process.
3. The Library is exempt from competitive bidding for library-related goods and services (serial and journal subscriptions, electronic databases, information products, books, periodicals, unique library services like binding services, and unique library equipment and supplies) per Texas Government Code Section 2155.139. The Library should submit Justification for Proprietary Acquisition (Sole Source) Forms to document purchases subject to the statutory exemption, as well as for all applicable transactions. Library business goods and services are subject to the UHS Purchasing Guidelines and purchasing threshold requirements.
Note: Purchases listed in MAPP 04.01.03 Section VI.B are still subject to additional approvals if they exceed $100,000 (Summary of Purchases Greater Than $100,000 form) and are subject to approval by the Board of Regents if values are $1,000,000 or more.
4. Table 1 below summarizes the above information about when a purchase order is required, and provides additional information about required backup and PO business unit.
Table 1
When a Purchase Order is Required
| 
                              
                               Type of Good or Service  | 
                           
                           
                              
                               Dollar Amount  | 
                           
                           
                              
                               Funds Used  | 
                           
                           
                              
                               Requisition Created By  | 
                           
                           
                              
                               Purchase Order Created By  | 
                           
                           
                              
                               Additional Backup to Requisition or PO  | 
                           
                           
                              
                               PO Business Unit  | 
                           
| 
                              
                               Equipment lease or maintenance agreements  | 
                           
                           
                              
                               All  | 
                           
                           
                              
                               All  | 
                           
                           
                              
                               Department  | 
                           
                           
                              
                               Purchasing  | 
                           
                           
                              
                               Lease or Maintenance Agreement  | 
                           
                           
                              
                               00730 or 00783  | 
                           
| 
                              
                               Radioactive materials, x-ray machines, Class 3b and 4 lasers, biological safety cabinets, and other hazardous material  | 
                           
                           
                              
                               All  | 
                           
                           
                              
                               All  | 
                           
                           
                              
                               Department  | 
                           
                           
                              
                               Purchasing  | 
                           
                           
                              
                               Pre-Approval Form for Requisitions with Environmental Health and Safety +(EHS) Hazardous/Regulated Materials (DocuSign)  | 
                           
                           
                              
                               00730 or 00783  | 
                           
| 
                              
                               Vehicles, including golf carts  | 
                           
                           
                              
                               All  | 
                           
                           
                              
                               All  | 
                           
                           
                              
                               Department  | 
                           
                           
                              
                               Purchasing  | 
                           
                           
                              
                               00730 or 00783  | 
                           |
| 
                              
                               Subrecipient agreements for sponsored projects (Fund Group 5)  | 
                           
                           
                              
                               All  | 
                           
                           
                              
                               All  | 
                           
                           
                              
                               N/A  | 
                           
                           
                              
                               Office of Contracts and Grants  | 
                           
                           
                              
                               Subrecipient agreement  | 
                           
                           
                              
                               RC730 or RC783  | 
                           
| Research consulting agreements for sponsored projects (Fund Group 5) | 
                              
                               All  | 
                           
                           
                              
                               All  | 
                           
                           
                              
                               Department  | 
                           
                           
                              
                               Office of Contracts and Grants  | 
                           
                           
                              
                               Contract  | 
                           
                           
                              
                               RC730 or RC783  | 
                           
| 
                              
                               Facilities contracts for construction, renovation, repair, and maintenance  | 
                           
                           
                              
                               Over $14,000  | 
                           
                           
                              
                               All  | 
                           
                           
                              
                               N/A  | 
                           
                           
                              
                               Facilities/ Construction Mgmt  | 
                           
                           
                              
                               Contract  | 
                           
                           
                              
                               FP730 or FP783  | 
                           
| 
                              
                               Professional services contracts and interagency agreements  | 
                           
                           
                              
                               Over $14,000  | 
                           
                           
                              
                               All  | 
                           
                           
                              
                               Department  | 
                           
                           
                              
                               Purchasing  | 
                           
                           
                              
                               Contract  | 
                           
                           
                              
                               CN730 or CN783  | 
                           
| 
                              
                               All other contracted services  | 
                           
                           
                              
                               All  | 
                           
                           
                              
                               All  | 
                           
                           
                              
                               Department  | 
                           
                           
                              
                               Purchasing  | 
                           
                           
                              
                               Contract  | 
                           
                           
                              
                               CN730 or CN783  | 
                           
| 
                              
                               All other goods and services not placed on a contract  | 
                           
                           
                              
                               Over $100,000  | 
                           
                           
                              
                               All  | 
                           
                           
                              
                               Department  | 
                           
                           
                              
                               Purchasing  | 
                           
                           
                              
                               Summary Form for Purchases Greater than $100,000  | 
                           
                           
                              
                               00730 or 00783  | 
                           
| 
                              
                               All other goods and services not placed on a contract  | 
                           
                           
                              
                               At least $15,000  | 
                           
                           
                              
                               Non-Federal Funds  | 
                           
                           
                              
                               Department  | 
                           
                           
                              
                               Purchasing  | 
                           
                           
                              
                               00730 or 00783  | 
                           |
| 
                              
                               All other goods and services not placed on a contract  | 
                           
                           
                              
                               At least $10,000  | 
                           
                           
                              
                               Federal Funds  | 
                           
                           
                              
                               Department  | 
                           
                           
                              
                               Purchasing  | 
                           
                           
                              
                               00730 or 00783  | 
                           
D. Development of Specifications
1. The end user should communicate to the purchaser in the Purchasing Department the goods, materials, or supplies needed via the PeopleSoft requisition. The requisition should include the specifications of the items that the end user needs to have procured.
2. A specification is a detailed description of an item that a user seeks to procure. The specification must be simple, clear, accurate, competitive, and flexible. If the specifications do not allow for competition, then the specifications are considered proprietary.
E. Proprietary (Sole Source) Specifications
1. A proprietary purchase is justified only when an equivalent product is not available. When the specification requirement limits consideration to one manufacturer, one product, or one service provider, and the amount of the purchase equals or exceeds $10,000 on federal funds or $15,000 on all other fund types, a written justification must be provided.
2. The Proprietary Purchase form, which is separate from the requisition, was developed to assist in the justification process. The requester must state:
a. The proprietary features of the item or service and why these features are required.
b. Why no competing product can meet the needs.
3. The Principal Investigator (PI) must sign the Proprietary Purchase form (DocuSign) for proprietary purchase requests that will be paid in part with federal funds.
F. Bid Requirements
1. Bids must be obtained on all purchases equal to or in excess of $10,000 on federal funds and equal to or in excess of $15,000 on all other fund types.
2. Bid limits for non-federal funds are goods or services costing:
a. $15,000 to $25,000.00 – Electronic requisitions must be sent to Purchasing for processing. When possible, Purchasing will obtain a minimum of three informal bids, with two being from certified HUBs (historically underutilized businesses). Although the requesting department may submit informal quotes with their request, the Purchasing Department may choose to solicit other bids as well.
b. $25,000.01 and Over – Electronic requisitions must be sent to Purchasing for processing. Purchasing will obtain formal bids/proposals.
3. Bid limits for federal funds are goods and services costing:
a. $10,000 to $249,999.99 – Electronic requisitions must be sent to Purchasing for processing and follow informal bidding guidelines listed above in Section III.B.6.a. The Purchasing Department may choose to solicit other bids as well.
b. $250,000 and Over – Electronic requisitions must be sent to Purchasing for processing. Purchasing will conduct a formal solicitation.
Note: When both federal and non-federal funds are used on the same order and the total dollar amount of goods and services equals or exceeds $10,000, an electronic purchase requisition must be sent to Purchasing. If the amount equals or exceeds $15,000, the bid requirements for non-federal funds will be used, which are more restrictive.
4. Exceptions to above bid requirements for federal and non-federal funds:
a. Offset printing services costing less than $15,000.00 ($10,000 on federal funds) do not require competitive bidding. However, offset printing services costing at least $15,000.00 ($10,000 on federal funds) must be submitted to Purchasing on a purchase requisition for competitive bidding or may be provided by the University Printing Department without competitive bids. If offset printing is submitted to Purchasing on a purchase requisition for competitive bidding, the University Printing Department must be one of the vendors notified of the opportunity to bid or provide a price quote.
Offset printing services provided by the University Printing Services Department are paid on a SC Voucher and do not require competitive bidding at any dollar amount.
b. Proprietary purchases adequately justified (see above requirements for proprietary purchases). Requests in excess of $25,000 require a formal bid from the proprietary vendor.
c. Purchases made through Master Agreements, State Use Program, State of Texas Contracts, Department of Information Resources (DIR) or Purchasing Cooperatives. The exemptions include: Interagency Cooperation Contracts , State and Federal Surplus Property Programs, Procurements subject to Governor's declaration of an emergency subject to Texas Disaster Act of 1975 , and Emergency Purchases.
5. All procurements that exceed $25,000, without regard to the source of funds, may be posted on the Electronic State Business Daily managed by the Texas Comptroller's Office if there is an advantage to doing so.
6. The Purchasing Department is encouraged to solicit and purchase from HUBs to the fullest extent possible.
7. This MAPP strictly prohibits the splitting of orders to circumvent the bidding process and administrative controls.
G. Federal purchases that equal or exceed $25,000
1. For all procurement of goods or services that will be paid in part with federal funds and that is expected to equal or exceed $25,000, the responsible department will verify and document that the prospective vendor/contractor is not suspended, debarred, or otherwise excluded from federal contracts. The Purchasing Department will attach documentation of the verification to purchase orders and the Office of Contracts and Grants will attach documentation of the verification to research contracts.
2. Federal funds include all funds received directly or indirectly from a federal government agency. A list of University of Houston fund codes is located at References - University of Houston (uh.edu) .
H. Purchases greater than $100,000
1. A Summary Sheet for Purchases Exceeding $100,000 (DocuSign) must be completed for purchases exceeding $100,000. The Summary Sheet should be routed and approved with the completed requisition as follows:
a. Purchasing Director
b. Dean, Director, or CDA of the unit requesting the order.
c. Division Vice President or Senior Vice President for Academic Affairs and Provost.
d. Board of Regents. On Summary for Purchases Exceeding $100,000 forms, the form initiator will indicate whether Board of Regents approval is required for the purchase and, if so, the date of Board approval.
e. Senior Vice Chancellor/Vice President for Administration and Finance (only for Athletics requisitions greater than $100,000 and all other requisitions exceeding $300,000).
f. After the final approval is obtained, Purchasing will upload the Summary Sheet with all approval signatures to the requisition.
I. Installation and Service Agreements:
For all purchases of goods that also require installation or service where the installation or service is less than or equal to $25,000, the Purchasing Department will ask the vendor to complete a Furnishings and Equipment Agreement prior to issuance of a Purchase Order. In the event that the installation or service component of the purchase exceeds $25,000, a contract must be completed for the installation or service component. The PO encumbrance will include the contract amount for installation or service.
J. Emergency Purchases
1. An emergency purchase is defined as a procurement in "a situation requiring the state agency to make the procurement more quickly to prevent a hazard to life, health, safety, welfare, or property or to avoid undue additional cost to the state."
2. An emergency purchase requires a letter of justification signed by the college/division administrator stating:
a. The reason for the emergency purchase by explaining what the emergency is and/or what caused the emergency.
b. The financial or operational damage that will occur if needs are not satisfied immediately (do not just state there will be a loss or damage).
c. Why the needs were not or could not have been anticipated so that items could be procured through regular procurement procedures.
3. The Purchasing Department will maintain a written determination of the basis for the emergency.
4. Under this purchase provision, any contract over $100,000 must have a contract period not exceeding 18 months or life of project. There will be no option to extend the contract period.
K. Receipt of Items Ordered
1. Requisitioning departments must inspect all shipments received against the purchase orders and report any discrepancies to the vendor. Any discrepancy, including non-compliance with specifications, shortages, overages, and any damages must be reported immediately, but no later than 21 days after receipt of goods, materials, or supplies.
2. Substitution of items ordered with a Purchase Order is not permitted without the prior approval of Purchasing. No approval will be granted unless substituted items are of equal quality and are offered at the same or lower price.
3. Items must comply with the written specifications contained within the purchase order and/or contract. Failure to do so by the vendor will result in non-payment to the vendor.
REFERENCES
- Texas Education Code § 51.9335
 - Texas Government Code Ch. 418
 - Texas Government Code § 418.004
 - Texas Government Code Ch. 771
 - Texas Government Code Ch. 2155.063
 - Texas Government Code § 2155.139
 - Texas Government Code § 2161
 - Texas Human Resources Code Ch. 122
 - Texas Administrative Code Title 34, Part 1, Chapter 20, Subchapter B, Division 1, § 20.82
 - MAPP 04.01.03, Vouchers
 - MAPP 04.01.08, Historically Underutilized Businesses (HUBs)
 - Department of Information Resources
 - DocuSign
 - Texas Comptroller's Website
 - Texas SmartBuy
 - Texas State Surplus and Federal Surplus
 - The University of Houston Finance References
 - The University of Houston Purchasing Website
 - WorkQuest
 
 
Issued: 10/26/1992
Last Reviewed/Revised: 10/01/2024
Responsible Office(s): Finance